Informativa in materia di Privacy
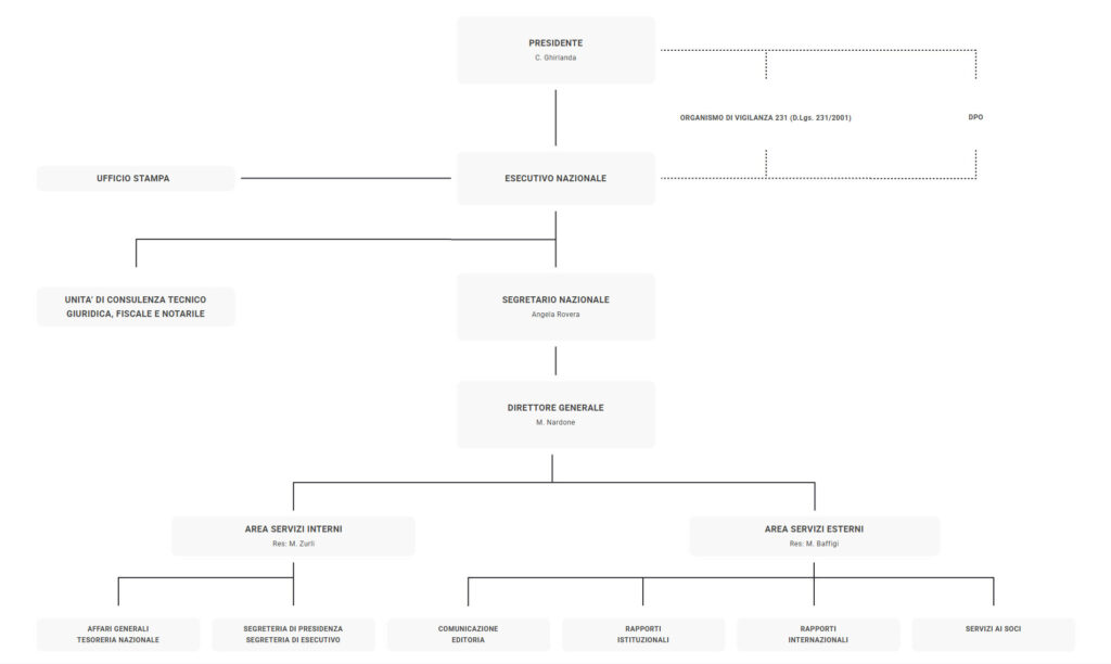
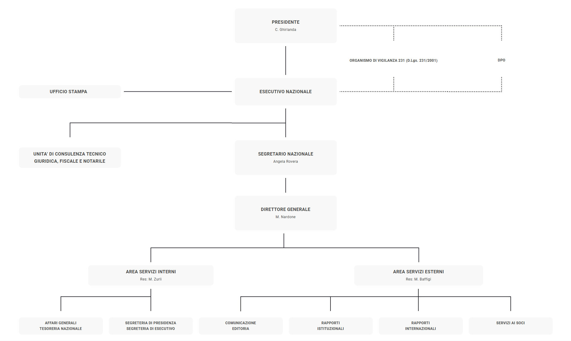
PRESIDENTEC. Ghirlanda
ORGANISMO DI VIGILANZA 231 (D.Lgs. 231/2001)
DPO
ESECUTIVO NAZIONALE
UNITA’ DI CONSULENZA TECNICOGIURIDICA, FISCALE E NOTARILE
SEGRETARIO NAZIONALEA. Rovera
DIRETTORE GENERALEM. Nardone
AREA SERVIZI INTERNIRes: M. Zurli
AREA SERVIZI ESTERNIRes: M. Baffigi
AFFARI GENERALITESORERIA NAZIONALE
SEGRETERIA DI PRESIDENZASEGRETERIA DI ESECUTIVO
COMUNICAZIONEEDITORIA
RAPPORTIISTITUZIONALI
RAPPORTIINTERNAZIONALI
SERVIZI AI SOCI
PERSONALE ANDIS. AnelloR. BettiniR. BarzaccaL. Di MambroF. Zangheri
Cliccare sull’immagine per ingrandirla: